The Legislative Assembly (Parliament) is the central institution through which both the Nobles and the People’s views are represented and expressed. Its core function is to make law. Since the Constitutional and electoral form that culminated in elections in 2010, the Legislative Assembly now elects the Prime Minister and is responsible for holding the Executive to account.
The Committee system enables members of Parliament to examine issues in more detail than is usually possible within the Legislative Assembly.
Parliamentary Committees can also provide the public with an opportunity to comment on and suggest changes to impending legislation (laws or regulations), and to participate in other parliamentary functions such as inquires.
The key objective of the committee system is to contribute to the work of the Legislative Assembly by inquiring into and reporting on a broad range of issues. Through inquiries, parliamentary committees carry out in-depth evaluation, analysis and review of work currently before or intended to be tabled and discussed in the Legislative Assembly. Its findings and recommendations on specific issues are tabled in the Legislative Assembly.
Some parliamentary committees play a critical role in scrutinizing the work of the Executive (Ministries and agencies).
Parliamentary committees are the operational arm of the Legislative Assembly, responsible for interacting with the Executive and line ministries, non-government organiza-tions and the public at large. It is also a key component of the new constitutional framework in that it provides people with a forum in which they can directly voice their concerns to the Legislative Assembly.
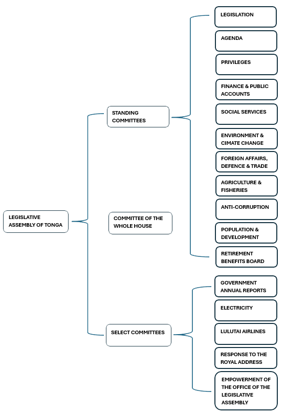
Committee of the Whole House
The Committee of the Whole House is made up of all the members of parliament. It sits at the same time as the Legislative Assembly.
The key distinction between the Committee of the Whole House and the Legislative Assembly is that the Committee of the Whole House has more flexible rules and less formalities and protocols. As such, the Legislative Assembly often resolves itself to the Committee of the Whole House so that issues can be discussed by members in more detailed and in a manner that is less formal.
Different types of Committees
There are two types of Parliamentary Committees, namely-
- Standing Committees
- Select Committees
Standing Committees are established at the beginning of the parliamentary term and continue until the Legislative Assembly is dissolved after 4 years for elections. As such, they are considered to be permanent or ‘standing’ committees.
There are currently 11 Standing Committees which provide continuity for related business of the Legislative Assembly.
In addition to Standing Committees, the Legislative Assembly can also establish ad hoc committees to undertake specific tasks. In 2023 there were a total of 4 Select Committees through established by the Legislative Assembly.
Select Committees are temporary committees. It will automatically dissolve when it has completed its work unless the Legislative Assembly extends the scope of its work.
Select Committees allow members to delve in-depth into a particular issue that is not captured within the terms of reference of Standing Committees.
Standing Committees
The 11 Standing Committees and their respective roles in the Legislative Assembly are as follows:
Finance & Public Accounts Committee
Responsible for oversight on the expenditure of the public funds and is concerned with public revenue, public expenditure, the budget estimate, Auditor General's report and every financial report relating to parliament's expenditures.
1. Lord Fakafanua
2. Lord Tuʻilakepa
3. Hon. ʻAisake Valu Eke
4. Hon. Paula Piveni Piukala
5. Hon. Siaosi ʻOfa Ki Vahafolau Sovaleni (Chairman)
6. Hon. Sevenitini Toumoua
7. Auditor General
Noble’s Representatives
- Lord Nuku
- HSH Pilinisi Kalaniuvalu Fotofili
Cabinet Ministers
- Hon. Taniela Likuʻohihifo Fusimalohi
- Hon. Mateni Tapueluelu
People’s Representatives
- Hon. Tevita Fatafehi Puloka
- Hon. Sevenitini Toumoua
Environment & Climate Change and Environment Committee
Responsible for all issues related to the environment, sustainable development and climate change.
1. Lord Fakafanua (Chairman)
2. Lord Tuʻiʻafitu
3. HRH Crown Prince Tupoutoʻa ʻUlukalala
4. Hon. Taniela Likuʻohihifo Fusimalohi
5. Hon. Siaosi ʻOfa Ki Vahafolau Sovaleni
6. Hon. Dulcie Elaine Tei
Nobles Representatives
- Lord Tu’iha’angana
- Lord Tu’ilakepa
Cabinet Ministers
- Hon. Moʻale Finau
- Hon. Siosiua Moala Halavatau
People’s Representatives
- Hon. Sevenitini Toumoua
- Hon. Johnny Grattan Vaea Taione
Social Services Committee
Responsible for all issues related to the sustainable development, gender equality and health issues.
1. Lord Tuʻilakepa
2. Lord Vaea
3. Hon. ʻAna ʻAkauʻola
4. Hon. Sinaitakala Tuʻitahi
5. Hon. Moʻale ʻOtunuku
6. Hon. Tevita Fatafehi Puloka (Chairman)
Nobles Representatives
- HSH Prince Kalaniuvalu Fotofili
- Lord Nuku
Cabinet Ministers
- Hon. ʻUhilamoelangi Fasi
- HRH Crown Prince Tupoutoʻa ʻUlukalala
People’s Representatives
- Hon. Vatau Mefi Hui
- Hon. Veivosa Light of Life Taka
Legislation Committee
Responsible for legislation (Bills and Regulations) and ensuring that Bills do not conflict with the constitution or any existing Acts.
1. Lord Fakafanua
2. Lord Tuʻivakano
3. Hon. Taniela Likuʻohihifo Fusimalohi
4. Hon. Moʻale Finau
5. Hon. Samiu Kuita Vaipulu (Chairman)
6. Hon. Viliami Uasike Latu
7. Attorney General
Noble’s Representative
- HSH Pilinisi Kalaniuvalu Fotofili
- Lord Nuku
Cabinet Ministers
- Hon. ʻUhilamoelangi Fasi
- Hon. Paula Piveni Piukala
People’s Representatives
- Hon. Siaosi ʻOfa Ki Vahafolau Sovaleni
- Hon. Tevita Fatafehi Puloka
Foreign Affairs, Defence and Trade Committee
Responsible for issues related to international affairs, immigration and trade and defence of the country.
1. HSH Prince Kalaniuvalu Fotofili (Chairman)
2. Lord Fakafanua
3. HRH Crown Prince Tupoutoʻa ʻUlukalala
4. Hon. Kapelieli Militoni Lanumata
5. Hon. Siaosi ʻOfa Ki Vahafolau Sovaleni
6. Hon. Johnny Grattan Vaea Taione
Nobles Representatives
- Lord Tu’ivakano
- Lord Tu’iha’angana
Cabinet Ministers
- Hon. Taniela Likuʻohihifo Fusimalohi
- Hon. Moʻale Finau
People’s Representatives
- Hon. Viliami Uasike Latu
- Hon. Moʻale ʻOtunuku
Privileges Committee
Responsible for matters regarding all members of Parliament and some inquiries relating to petitions.
1. Lord Tuʻivakano (Chairman)
2. Lord Tuʻihaʻangana
3. Hon. Mateni Tapueluelu
4. Hon. ʻUhilamoelangi Fasi
5. Hon. Samiu Kuita Vaipulu
6. Hon. Viliami Uasike Latu
Noble’s Representatives
- Lord Tuʻiʻafitu
- Lord Vaea
Cabinet Ministers
- Hon. ʻAna ʻAkauʻola
- Hon. Moʻale Finau
People’s Representatives
- Hon. Tevita Fatafehi Puloka
- Hon. Sevenitini Toumoua
Agenda Committee
Responsible for the agenda and planning the annual parliamentary program.
1. Lord Fakafanua (Chairman)
2. Lord Tuʻihaʻangana
3. Hon. ʻAisake Valu Eke
4. Hon. Taniela Likuʻohihifo Fusimalohi
5. Hon. Siaosi ʻOfa Ki Vahafolau Sovaleni
6. Hon. Tevita Fatafehi Puloka
Noble’s Representatives
- Lord Tu’ilakepa
- Lord Tuʻiʻafitu
Cabinet Ministers
- Hon. Mateni Tapueluelu
- HRH Crown Prince Tupoutoʻa ʻUlukalala
People’s Representatives
- Hon. Veivosa Light of Life Taka
- Hon. Samiu Kuita Vaipulu
Agriculture & Fisheries Committee
This Standing Committee started as a Select Committee and changed on 6th February 2012 as a Standing Committee. The functions of this Standing Committee is to inquire into matters relating to agriculture and fisheries (including the economic status regarding agriculture and fisheries, status of exporting markets for agriculture and fisheries and the status of sectors relevant to agriculture and fisheries) in Tonga and to report upon it to the Legislative Assembly..
1. Lord Tuʻilakepa (Chairman)
2. Lord Fohe
3. Hon. ʻAisake Valu Eke
4. Hon. Siosiua Moala Halavatau
5. Hon. Vatau Mefi Hui
6. Hon. Tevita Fatafehi Puloka
Nobles Representatives
- Lord Nuku
- HSH Pilinisi Kalaniuvalu Fotofili
Cabinet Ministers
- Hon. Kapelieli Militoni Lanumata
- Hon. Sinaitakala Tuʻitahi
People’s Representatives
- Hon. Viliami Uasike Latu
- Hon. Moʻale ʻOtunuku
Anti-Corruption Committee
1. Lord Tuʻihaʻangana
2. HSH Prince Kalaniuvalu Fotofili
3. Hon. Mateni Tapueluelu
4. Hon. ʻUhilamoelangi Fasi
5. Hon. Viliami Uasike Latu (Chairman)
6. Hon. Moʻale ʻOtunuku
Noble’s Representatives
- Lord Fakafanua
- Lord Tu’ivakano
Cabinet Ministers
- Hon. Kapelieli Militoni Lanumata
- Hon. ʻAisake Valu Eke
People’s Representatives
- Hon. Samiu Kuita Vaipulu
- Hon. Sevenitini Toumoua
Population & Development Committee
1. Lord Fohe
2. Lord Vaea
3. Hon. ʻAna ʻAkauʻola
4. Hon. Sinaitakala Tuʻitahi
5. Hon. Veivosa Light of Life Taka
6. Hon. Dulcie Elaine Tei (Chairwoman)
Noble’s Representatives
- Lord Fakafanua
- Lord Tu’ivakano
Cabinet Ministers
- Hon. ʻUhilamoelangi Fasi
- Hon. Kapelieli Militoni Lanumata
People’s Representatives
- Hon. Moʻale ʻOtunuku
- Hon. Viliami Uasike Latu
Retirement Benefits Board
1. Chairman – Lord Speaker, Lord Fakafanua
2. Member: Government representative – Hon. ʻAisake Valu Eke
3. Member: Noble’s representative – Lord Tuʻilakepa
4. Member: People’s representative – Hon. Siaosi ʻOfa Ki Vahafolau Sovaleni
1. Lord Tuʻihaʻangana
2. Hon. Taniela Likuʻohihifo Fusimalohi
3. Lord Fohe
4. Hon. Samiu Kuita Vaipulu
Select Committees
Select Committees are setup by Resolution of Parliament to focus on a particular area/issue requiring Parliament's attention. Normally, the Select Committee dissolves when it completes and submits its final report on matters referred to it from Parliament.
Select Committees in the current Parliamentary term includes-
Government Annual Reports Committee
1. Lord Tuʻivakano
2. Lord Fakafanua
3. Hon. ʻAisake Valu Eke
4. Hon. Mateni Tapueluelu
5. Hon. Samiu Kuita Vaipulu
6. Hon. Sevenitini Toumoua
Noble’s Representative
Lord Tu’iha’angana
Cabinet Minister
Hon. Taniela Likuʻohihifo Fusimalohi
People’s Representative
Hon. Tevita Fatafehi Puloka
Electricity Committee
1. Lord Tuʻivakano
2. Lord Tuʻiʻafitu
3. Hon. ʻUhilamoelangi Fasi
4. Hon. Mateni Tapueluelu
5. Hon. Samiu Kuita Vaipulu
6. Hon. Viliami Uasike Latu
Noble’s Representative
Lord Nuku
Cabinet Minister
Hon. Paula Piveni Piukala
People’s Representative
Hon. Johnny Grattan Vaea Taione
Lulutai Airlines Committee
1. Lord Fohe
2. HSH Prince Kalaniuvalu Fotofili (Chairman)
3. Hon. ʻAisake Valu Eke
4. Hon. Paula Piveni Piukala
5. Hon. Siaosi ʻOfa Ki Vahafolau Sovaleni
6. Hon. Johnny Grattan Vaea Taione
Noble’s Representative
Lord Nuku
Cabinet Minister
Hon. Mateni Tapueluelu
People’s Representative
Hon. Viliami Uasike Latu
Response to the Royal Opening Address Committee 2025
Empowerment of the Office of the Legislative Assembly
- Hon. Taniela Likuʻohihifo Fusimalohi
- Hon. Tevita Fatafehi Puloka
- Lord Fakafanua
- Lord Tuʻihaʻangana
- Hon. ʻAisake Valu Eke
- Hon. Dulcie Elaine Tei
Overview Summary
- Committees scrutinize (watch over) the functions of the Executive and its Ministries and agencies.
- Standing Committees are Parliament's permanent Committees.
- Select Committees are temporary Committees of Parliament established to focus on specific and particular issues. It has a shorter duration.
- The Committee of the Whole House is made up of all the members of parliament. The Legislative Assembly often resolves itself to the Committee of the Whole House so that it can discuss issues in more detailed and in a manner that is less formal.
